Browse Articles

Automated dynamic lighting control system to reduce energy consumption in daylight

Jagannathan et al. | Jun 17, 2024

Automated dynamic lighting control system to reduce energy consumption in daylight
Image credit: Jagannathan and Mehrotra 2024

Buildings, which are responsible for the majority of electricity consumption in cities like Dubai, are often exclusively reliant on electrical lighting even in the presence of daylight to meet the illumination requirements of the building. This inefficient use of lighting creates potential to further optimize the energy efficiency of buildings by complementing natural light with electrical lighting. Prior research has mostly used ballasts (variable resistors) to regulate the brightness of bulbs. There has been limited research pertaining to the use of pulse width modulation (PWM) and the use of ‘triodes for alternating current’ (TRIACs). PWM and TRIACs rapidly stop and restart the flow of current to the bulb thus saving energy whilst maintaining a constant illumination level of a space. We conducted experiments to investigate the feasibility of using TRIACs and PWM in regulating the brightness of bulbs. We also established the relationship between power and brightness within the experimental setups. Our results indicate that lighting systems can be regulated through these alternate methods and that there is potential to save up to 16% of energy used without affecting the overall lighting of a given space. Since most energy used in buildings is still produced through fossil fuels, energy savings from lighting systems could contribute towards a lower carbon footprint. Our study provides an innovative solution to conserve light energy in buildings during daytime.

Read More...

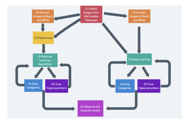
Automated classification of nebulae using deep learning & machine learning for enhanced discovery

Nair et al. | Feb 01, 2024

Automated classification of nebulae using deep learning & machine learning for enhanced discovery

There are believed to be ~20,000 nebulae in the Milky Way Galaxy. However, humans have only cataloged ~1,800 of them even though we have gathered 1.3 million nebula images. Classification of nebulae is important as it helps scientists understand the chemical composition of a nebula which in turn helps them understand the material of the original star. Our research on nebulae classification aims to make the process of classifying new nebulae faster and more accurate using a hybrid of deep learning and machine learning techniques.

Read More...

An efficient approach to automated geometry diagram parsing

Date et al. | Oct 02, 2022

An efficient approach to automated geometry diagram parsing

Here, beginning from an initial interest in the possibility to use a computer to automatically solve a geometry diagram parser, the authors developed their own Fast Geometry Diagram Parser (FastGDP) that uses clustering and corner information. They compared their own methods to a more widely available, method, GeoSolver, finding their own to be an order of magnitude faster in most cases that they considered.

Read More...

Risk assessment modeling for childhood stunting using automated machine learning and demographic analysis

Sirohi et al. | Sep 25, 2022

Risk assessment modeling for childhood stunting using automated machine learning and demographic analysis

Over the last few decades, childhood stunting has persisted as a major global challenge. This study hypothesized that TPTO (Tree-based Pipeline Optimization Tool), an AutoML (automated machine learning) tool, would outperform all pre-existing machine learning models and reveal the positive impact of economic prosperity, strong familial traits, and resource attainability on reducing stunting risk. Feature correlation plots revealed that maternal height, wealth indicators, and parental education were universally important features for determining stunting outcomes approximately two years after birth. These results help inform future research by highlighting how demographic, familial, and socio-economic conditions influence stunting and providing medical professionals with a deployable risk assessment tool for predicting childhood stunting.

Read More...

A Quantitative Assessment of Time, Frequency, and Time-frequency Algorithms for Automated Seizure Detection and Monitoring

Vangal et al. | Sep 28, 2020

A Quantitative Assessment of Time, Frequency, and Time-frequency Algorithms for Automated Seizure Detection and Monitoring

Each year, over 100,000 patients die from Sudden Unexpected Death in Epilepsy (SUDEP). A reliable seizure warning system can help patients stay safe. This work presents a comprehensive, comparative analysis of three different signal processing algorithms for automated seizure/ictal detection. The experimental results show that the proposed methods can be effective for accurate automated seizure detection and monitoring in clinical care.

Read More...

Groundwater prediction using artificial intelligence: Case study for Texas aquifers

Sharma et al. | Apr 19, 2024

Groundwater prediction using artificial intelligence: Case study for Texas aquifers

Here, in an effort to develop a model to predict future groundwater levels, the authors tested a tree-based automated artificial intelligence (AI) model against other methods. Through their analysis they found that groundwater levels in Texas aquifers are down significantly, and found that tree-based AI models most accurately predicted future levels.

Read More...

Assessing grass water use efficiency through smartphone imaging and ImageJ analysis

Shen et al. | Jul 27, 2022

Assessing grass water use efficiency through smartphone imaging and ImageJ analysis

Overwatering and underwatering grass are widespread issues with environmental and financial consequences. This study developed an accessible method to assess grass water use efficiency (WUE) combining smartphone imaging with open access color unmixing analysis. The method can be applied in automated irrigation systems or apps, providing grass WUE assessment for regular consumer use.

Read More...

Optimizing data augmentation to improve machine learning accuracy on endemic frog calls

Anand et al. | Mar 09, 2025

Optimizing data augmentation to improve machine learning accuracy on endemic frog calls
Image credit: Anand and Sampath 2025

The mountain chain of the Western Ghats on the Indian peninsula, a UNESCO World Heritage site, is home to about 200 frog species, 89 of which are endemic. Distinctive to each frog species, their vocalizations can be used for species recognition. Manually surveying frogs at night during the rain in elephant and big cat forests is difficult, so being able to autonomously record ambient soundscapes and identify species is essential. An effective machine learning (ML) species classifier requires substantial training data from this area. The goal of this study was to assess data augmentation techniques on a dataset of frog vocalizations from this region, which has a minimal number of audio recordings per species. Consequently, enhancing an ML model’s performance with limited data is necessary. We analyzed the effects of four data augmentation techniques (Time Shifting, Noise Injection, Spectral Augmentation, and Test-Time Augmentation) individually and their combined effect on the frog vocalization data and the public environmental sounds dataset (ESC-50). The effect of combined data augmentation techniques improved the model's relative accuracy as the size of the dataset decreased. The combination of all four techniques improved the ML model’s classification accuracy on the frog calls dataset by 94%. This study established a data augmentation approach to maximize the classification accuracy with sparse data of frog call recordings, thereby creating a possibility to build a real-world automated field frog species identifier system. Such a system can significantly help in the conservation of frog species in this vital biodiversity hotspot.

Read More...