The authors used machine learning to predict the presence of anxiety and burnout in students based on facial expressions and demographic information.
Read More...Identifying anxiety and burnout from students facial expressions and demographics using machine learning
The authors used machine learning to predict the presence of anxiety and burnout in students based on facial expressions and demographic information.
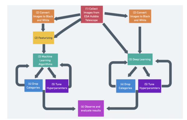
Read More...Automated classification of nebulae using deep learning & machine learning for enhanced discovery
There are believed to be ~20,000 nebulae in the Milky Way Galaxy. However, humans have only cataloged ~1,800 of them even though we have gathered 1.3 million nebula images. Classification of nebulae is important as it helps scientists understand the chemical composition of a nebula which in turn helps them understand the material of the original star. Our research on nebulae classification aims to make the process of classifying new nebulae faster and more accurate using a hybrid of deep learning and machine learning techniques.
Read More...Transfer Learning with Convolutional Neural Network-Based Models for Skin Cancer Classification
Skin cancer is a common and potentially deadly form of cancer. This study’s purpose was to develop an automated approach for early detection for skin cancer. We hypothesized that convolutional neural network-based models using transfer learning could accurately differentiate between benign and malignant moles using natural images of human skin.
Read More...Quantitative analysis and development of alopecia areata classification frameworks
This article discusses Alopecia areata, an autoimmune disorder causing sudden hair loss due to the immune system mistakenly attacking hair follicles. The article introduces the use of deep learning (DL) techniques, particularly convolutional neural networks (CNN), for classifying images of healthy and alopecia-affected hair. The study presents a comparative analysis of newly optimized CNN models with existing ones, trained on datasets containing images of healthy and alopecia-affected hair. The Inception-Resnet-v2 model emerged as the most effective for classifying Alopecia Areata.
Read More...Transfer learning and data augmentation in osteosarcoma cancer detection
Osteosarcoma is a type of bone cancer that affects young adults and children. Early diagnosis of osteosarcoma is crucial to successful treatment. The current methods of diagnosis, which include imaging tests and biopsy, are time consuming and prone to human error. Hence, we used deep learning to extract patterns and detect osteosarcoma from histological images. We hypothesized that the combination of two different technologies (transfer learning and data augmentation) would improve the efficacy of osteosarcoma detection in histological images. The dataset used for the study consisted of histological images for osteosarcoma and was quite imbalanced as it contained very few images with tumors. Since transfer learning uses existing knowledge for the purpose of classification and detection, we hypothesized it would be proficient on such an imbalanced dataset. To further improve our learning, we used data augmentation to include variations in the dataset. We further evaluated the efficacy of different convolutional neural network models on this task. We obtained an accuracy of 91.18% using the transfer learning model MobileNetV2 as the base model with various geometric transformations, outperforming the state-of-the-art convolutional neural network based approach.
Read More...A comparative analysis of machine learning approaches to predict brain tumors using MRI
The authors use machine learning on MRI images of brain tissue to predict tumor onset as an avenue for early detection of brain cancer.
Read More...Identifying shark species using an AlexNet CNN model
The challenge of accurately identifying shark species is crucial for biodiversity monitoring but is often hindered by time-consuming and labor-intensive manual methods. To address this, SharkNet, a CNN model based on AlexNet, achieved 93% accuracy in classifying shark species using a limited dataset of 1,400 images across 14 species. SharkNet offers a more efficient and reliable solution for marine biologists and conservationists in species identification and environmental monitoring.
Read More...How artificial intelligence deep learning models can be used to accurately determine lung cancers
The authors looked at the ability of different deep learning models to predict the presence of lung cancer from chest CT scans. They found that a pre-trained CNN model performed better than an autoencoder model.
Read More...Optimizing AI-generated image detection using a Convolutional Neural Network model with Fast Fourier Transform
Recent advances in generative AI have made it increasingly hard to distinguish real images from AI-generated ones. Traditional detection models using CNNs or U-net architectures lack precision because they overlook key spatial and frequency domain details. This study introduced a hybrid model combining Convolutional Neural Networks (CNN) with Fast Fourier Transform (FFT) to better capture subtle edge and texture patterns.
Read More...Chemoreception in Aurelia aurita studied by AI-enhanced image analysis
The authors studied the chemoreception of moon jellyfish in response to food, and developed an AI tool to identify track and quantify the pulsation of swimming jellyfish.
Read More...